所在位置: 学院首页 > 新闻中心 > 校园动态 > 正文

“一院一品”系列活动之诗词诵演比赛成功举办

2020-12-21  阅读次数:

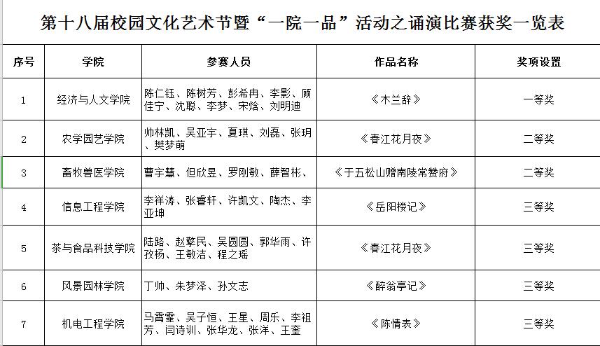
12月20日晚,由学院团委主办,经济与人文学院团委承办的第十八届校园文化艺术节暨“一院一品”系列活动之诗词诵演比赛在图书馆报告厅成功举办。

比赛在优美的舞蹈《繁花》中拉开序幕,来自各个二级学院的七支代表队通过朗诵与乐器、舞蹈等相结合融合表演形式,演绎了《岳阳楼记》、《春江花月夜》、《醉翁亭记》、《木兰辞》等流传千古、脍炙人口的经典诗词。同学们声情并茂的演绎赢得了师生们的阵阵掌声。经过评委现场评分,经济与人文学院作品《木兰辞》获得本次比赛一等奖。


上一条:茅山校区开展社团纳新活动

下一条:我院男子篮球队在江苏省大学生校园篮球联赛中获得佳绩

关闭

主办单位: 江苏农林职业技术学院

Copyright@2007江苏农林职业技术学院 版权所有 苏ICP备05003184号
地址:江苏省句容市文昌东路19号   网址:Http://www.Jsafc.edu.cn

 招生咨询电话:400-105-6166、0511-87290888